入学教育之制度篇(三)|《哈尔滨师范大学学习纪律管理规定》
为维护学校正常的教育教学秩序,保障学生合法权益,培养德、智、体、美等方面全面发展的社会主义建设者和接班人,依据《普通高等学校学生管理规定》(教育部令第41号)、《哈尔滨师范大学章程》以及有关法律、法规,制定本规定《哈尔滨师范大学学习纪律管理规定》。
我校的学生纪律规定有哪些呀?
一、学习纪律的规定。
二、早操、早晚自习的规定。
三、请假管理规定等。
学习纪律规定具体有哪些呀?
1.没有早自习的班级要在上课前10分钟进入教室。
2.不得旷课、迟到和早退。
3.上课时不得随意出入教室。
4.上课不得随意说话,不吃东西、不吸烟,不做与课堂无关的事情。
5.上课时关闭各种电子通讯工具。
6.上课要带教材和必要的学习用品,专心听讲。
7.注重仪表。
8.维护教室卫生,不随地吐痰,不在教室随意丢弃果皮、纸屑、垃圾等。
9.不允许在课桌、墙壁上涂写刻画。对于违反课堂纪律者,任课教师应给予批评教育,经批评教育仍无改进或情节严重者,任课教师可将其逐出教室,并向教务处报告,按有关规定给予通报批评或纪律处分......
早操、早晚自习的规定是什么呀?
早自习时间为周一至周五,每天7:30分至8:10分;晚自习时间为周日至周四,每天18:30分至20:30分。早晚自习参照正常课时管理......
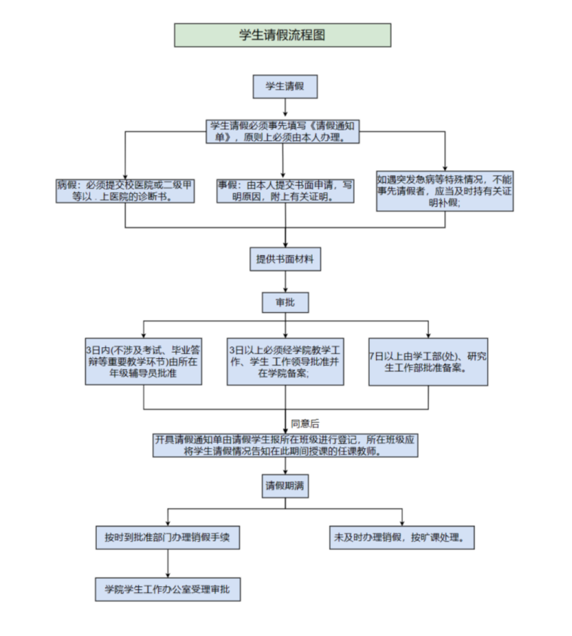
请假管理的流程是什么呀?
第一条学生在校期间,因病、因事不能上课,应该办理请假手续,经批准后方能生效。
第二条请假手续:
(一)因病请假必须出示医院诊断证明,因事请假必须由本人提出书面申请,三天以内(含三天)由辅导员批准;三天以上一周以内(含一周)由院系主管学生工作的书记批准;一周以上一个月以内的经院长签署意见后报学生工作处批准;一个月以上的由院长签署意见后报教务处审批,并报学生工作处批准。
(二)请假批准后,学生本人将假条交给班长和寝室长方能生效。
第三条学生请假期满后,须由本人及时销假,由院系批准的须到辅导员处办理销假手续;由学生工作处批准的,须到学生工作处办理销假手续并告知辅导员。
第四条因急病、紧急事件不能事先请假者,须持相关证明及时补办请假手续,具备请假时间和请假条件而未提前履行请教手续的事后不予补假。
第五条学生请假期满后因故不能上课的,须持相关证明续假,续假的审批程序按累计天数到相关部门办理,否则,按旷课处理。
第六条凡不办理请假手续或请假未经批准擅自不上课或离校者,按旷课或离校出走论处,由此产生的一切后果由学生本人承担。
第七条一学期内,学生请假缺课累计超过该学期总学时三分之一的,应予以休学,并到教务处办理相关手续。
附件:《哈尔滨师范大学学习纪律管理规定》